Speedy Signals
The greatest skill an engineer can have is good communication
Menu
Skip to content
Home
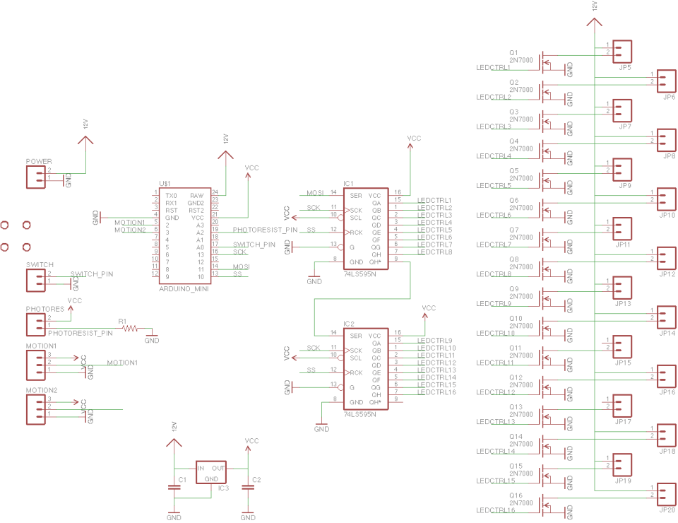
schematic
← Previous
Leave a comment
Cancel reply
Δ
Privacy & Cookies: This site uses cookies. By continuing to use this website, you agree to their use.
To find out more, including how to control cookies, see here:
Cookie Policy
Comment
Subscribe
Subscribed
Speedy Signals
Join 48 other subscribers
Sign me up
Already have a WordPress.com account?
Log in now.
Speedy Signals
Subscribe
Subscribed
Sign up
Log in
Copy shortlink
Report this content
View post in Reader
Manage subscriptions
Collapse this bar